overleaf skabelonsgalleriLaTeX templates — Recent
LaTeX templates for journal articles, academic papers, CVs and résumés, presentations, and more.

This template is the official template of Journal of Metaverse. You can see details on https://dergipark.org.tr/en/pub/jmv/writing-rules Also you can download the Latex Template Zip file from https://drive.google.com/file/d/1astTbfcymnQjK7nExp-2Fx7_2pEZy_tr/view?usp=sharing

Questo è il template generale per Universitas Mercatorum, non presente prima nella lista dei Template. All'interno del main ci sono le istruzioni per la modifica dei parametri, e nell'introduzione c'è un riassunto (molto breve) di quello che troverete. Il link per le linee guida ufficiali è https://lms.mercatorum.multiversity.click/notices. Buona fortuna a tutti i futuri studenti!

PhD thesis template as per instructions from https://www.snuchennai.edu.in/wp-content/uploads/2024/01/Regulations_PhD.pdf.

Template para elaboração do Relatório de Estágio Curricular Supervisionado do curso de Engenharia Elétrica do Instituto Federal de Pernambuco Campus Pesqueira. Versão 2.3 - 02/06/2025

Template para elaboração dos Relatórios de Práticas do Instituto Federal de Pernambuco Campus Pesqueira. Versão 2.3 - 02/06/2025

Unofficial report template for Universidad de Zaragoza, it can be used for thesis/projects or reports * PRENSAS UNIZAR margins option added

template for RECOMB, RECOMB-Seq, and RECOMB-Arch papers.

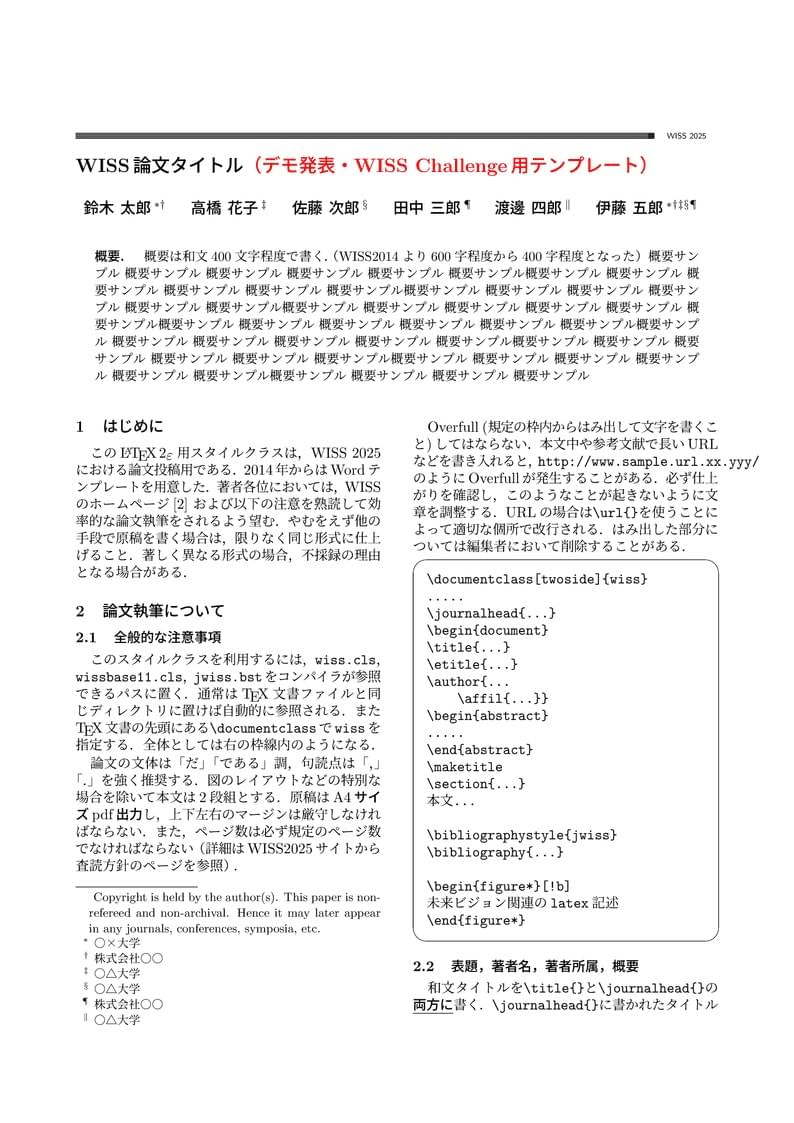
WISS2025のデモ発表・WISS Challenge用のテンプレートです。 This project is a template for demonstration and WISS Challenge papers at WISS2025. The official conference website for this year is currently under construction.

WISS2025の国際学会招待発表用のテンプレートです。 This project is a template for an invited presentation at an international conference at WISS2025. The official conference website for this year is currently under construction.
\begin
Discover why over 20 million people worldwide trust Overleaf with their work.