LaTeX templates and examples — LuaLaTeX
Seneste

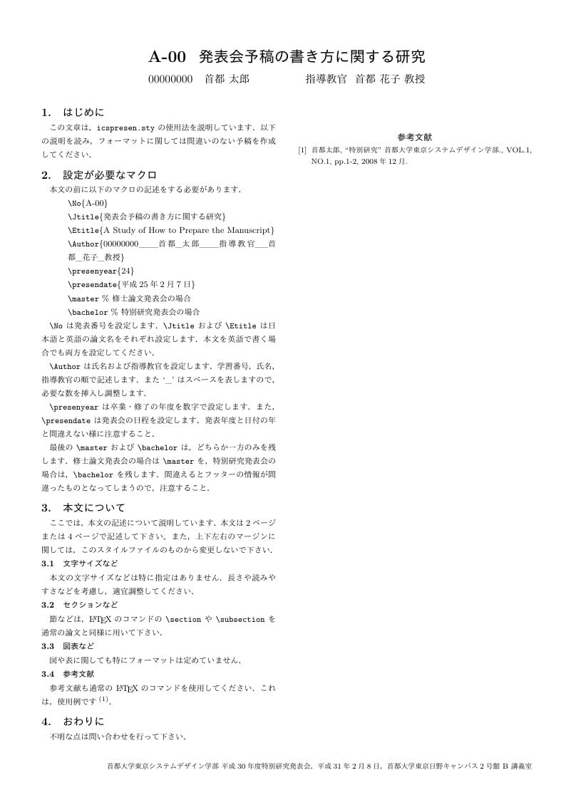
首都大学東京システムデザイン学部情報通信システムコース卒論用テンプレート Faculty of Tokyo System Design, Tokyo Metropolitan University Information and Communication System Course Graduation Template

Test paper for Japanese TeX and MetaPost User

50 quadratische Gleichungen werden automatisch erzeugt. So geht's: Wenn rechts die Vorschau erscheint, oben PDF anklicken. 50 quadratic equations will be created automatically. Please wait until you see the preview. Then click on PDF to save the file.

Aufgaben zum Thema Grundrechenarten werden mit LuaLaTeX automatisch erzeugt. LuaLaTex provides math problems for the four basic arithmetical operations automatically.

Erste Schritte mit LuaLaTeX Pseudozufallszahlen und einfache Rechnungen mit Lua; Ausgabe mit LaTeX

An unofficial LaTeX thesis template for ShanghaiTech University. (Note: This template only works with LuaLaTeX or XeLaTeX.)

Poster template for the Illinois Mathematics and Science Academy. Style guidelines obtained from: https://www.imsa.edu/marcom-toolkit/ Based on the Gemini theme (https://github.com/anishathalye/gemini).

The LuaLaTex class ReCeiVe provides a wide variety of possible cv structures and allows the user to change many details easily. The class is written in such a manner that it should not be necessary to alternate it in any way in order to get the desired cv layout. More or less all macros and commands should be commented to provide the necessary transparency to facilitate the use of the class as much as possible. Credits also go to Claud D. Park aka posquit0 and Jan Vorisek on whose CV templates the ReCeiVe classe is based on.

This is a simplified version of the template I used to write my MSc thesis (https://arxiv.org/abs/2305.17453). It is partially inspired by (and a bit of the structure and the older code were adapted from) Martin Helsø's UiO Mathematics Master's Thesis template. The name "Tengwar Thesis" is simply because I find Garamond somewhat similar to Tolkien's tengwar alphabet, and decided to go for the joke. The template is configured mainly for Brazilian students who want to write their thesis in English, and hence expects some input in Portuguese and some in English. This version, however, also gives the user the option to turn off the Portuguese text and keep a thesis entirely in English (as long as you don't fill in the Portuguese code). Quite notably, this version differs from my thesis by the choice of "Garamond flavor", so to speak. My thesis used Duffner's EB Garamond, while this version is a bit simpler and uses the package ebgaramond (although the actual code is currently configured to be compiled with LuaTeX). If you liked the long stylish Q, you'll need to download Duffner's EB Garamond from his website and use it directly with LuaTeX. This TeX.SE post gives an example of how to do it: https://tex.stackexchange.com/q/114223/144146.
\begin
Discover why over 25 million people worldwide trust Overleaf with their work.