LaTeX templates — Two-column
Seneste

Template for initial and final manuscript for the Hawaii International Conference on System Sciences (HICSS).

Homework Assignment Article LaTeX Template Version 1.3.1 (ECL) (08/08/17)

Template for 'Helseatlas' fact sheets, for SKDE Can be both one-page and two-page fact sheets Jan. 29 2019: Simplified setup Sept. 21 2018: New framework (all fact sheets in one document) Apr. 10 2017: LuaLaTeX and TeX Gyre fonts

Modelo de TCC para alunos do Programa de Pós-Graduação em Engenharia Clínica e Engenharia Biomédica

Modelo de TCC para alunos do Programa de Pós-Graduação em Redes e Sistemas de Telecomunicações

Modelo de TCC para alunos da graduação dos cursos que utilizam artigos científicos.

Official LaTeX template for Volcanica article submissions. Suitable for Research, Review, Methods, and Report article types.

Modelo de escrita de artigo científico para o INCITEL - Congresso de Iniciação Científica do Inatel.

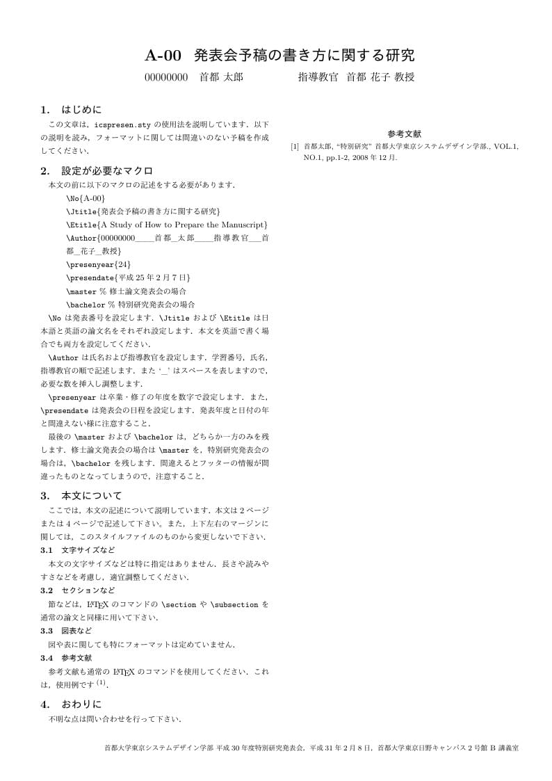
首都大学東京システムデザイン学部情報通信システムコース卒論用テンプレート Faculty of Tokyo System Design, Tokyo Metropolitan University Information and Communication System Course Graduation Template
\begin
Discover why over 25 million people worldwide trust Overleaf with their work.