overleaf skabelonsgalleriLaTeX templates and examples — Recent
Opdag LaTeX skabeloner og eksempler til at hjælpe med alt fra at skrive en artikel til at bruge en specifik LaTeX pakke.

Created using the baposter Portrait Poster LaTeX Template Version 1.0 (15/5/13) originally created by Brian Amberg (baposter@brian-amberg.de), downloaded from http://www.LaTeXTemplates.com.

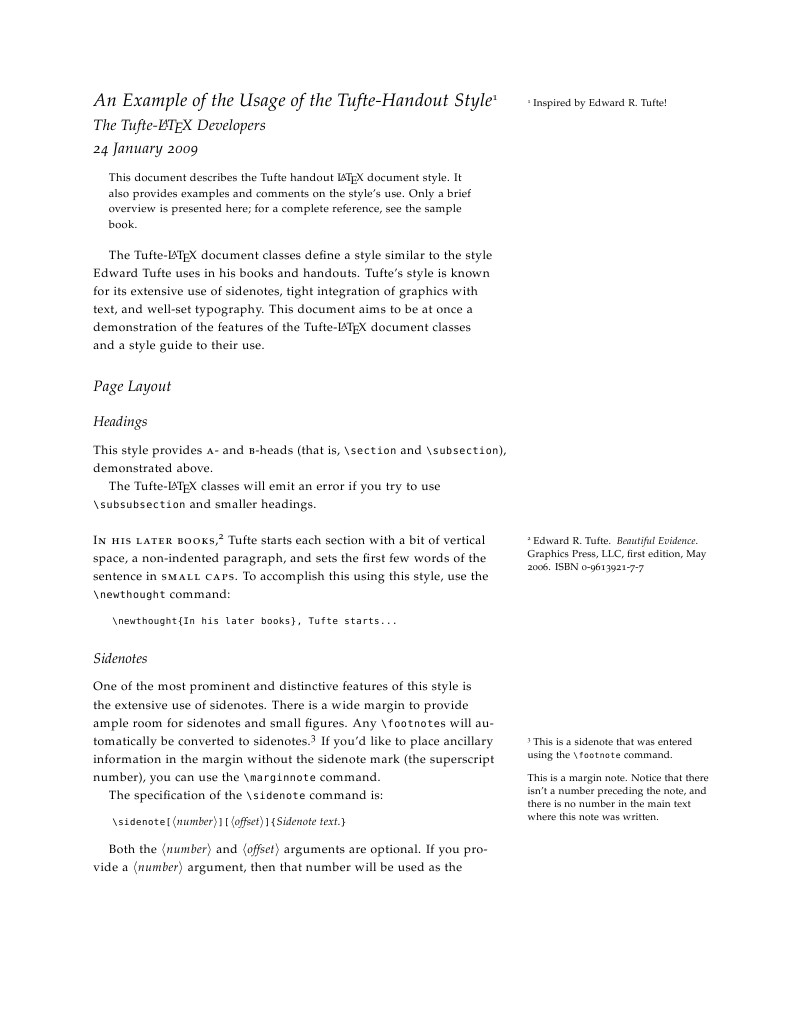
Edward Tufte is a pioneer in the field of data visualization, and his works inspired the creation of two LaTeX classes for books and handouts. Here we present the excellent sample handout produced by the The Tufte-LaTeX Developers pre-loaded into Overleaf (formerly writeLaTeX) for you to use as a starting point for your own work. Simply click on the button above to use Overleaf to create and edit your handout - there's nothing to install and no sign up required. When you're finished, why not use our integrated publish to figshare option to publish your work freely online. Click here if you'd like to try the corresponding Tufte book design on Overleaf. PS: If you're new to LaTeX, our free online LaTeX course covers all the steps you need to get you started.

This is an unofficial Indian Institute of Technology Bombay M.Tech dissertation template. Feel free to use it, modify it, and share it.

Template para TCC do PCS-USP 2023

Template para apresentações de trabalhos de componente teórica ou prático da Escola Superior de Tecnologia e Gestão (ESTiG) do Instituto Politécnico de Bragança (IPB), Portugal.

Template de TCC, usando abntex2, utilizado na Universidade Federal de Santa Catarina (not officially ... yet).

Template para la elaboración del Documento de Proyecto de Título para la Carrera de Ingeniería Civil, Universidad Católica del Maule (UCM).

Template para Apresentações IFES - Instituto Federal de Educação, Ciência e Tecnologia do Espírito Santo Câmpus São Mateus Desenvolvido por Prof. MSc. Arthur Monteiro

A simple template for a bachelor's thesis in Computer Science at the University of Turin. It includes the front page with the new logo.
\begin
Discover why over 25 million people worldwide trust Overleaf with their work.