overleaf skabelonsgalleriLaTeX templates and examples — Recent
Opdag LaTeX skabeloner og eksempler til at hjælpe med alt fra at skrive en artikel til at bruge en specifik LaTeX pakke.

Durham University PhD student 9 month review report template

Template for Institute of Engineering, Tribhuwan University, Major/ Minor, Proposal/project

This LaTeX template is provided by ITU Press to make it simpler for authors to prepare their manuscripts for ITU Journals. You can use this Overleaf template to submit articles to: ITU Journal of Wireless Communication and Cryptography; (http://ojs.ituyayinevi.com/index.php/jwcc) If you have any questions or need any help with the template please get in touch at ituyayinevi@itu.edu.tr. To download a copy of the template files for use offline, please click the "Open as Template" button.

This template is for engineering and math homework assignments. It features structured sections for problems and solutions and supports various mathematical packages. The cover page includes all necessary academic details, and the document is formatted for A4 paper with 1-inch margins.

A Beamer template for JLU. 吉林大学beamer模板(https://github.com/GEOR-TS/JLU-beamer-template). 该模板由原模板CUHK beamer template(https://www.overleaf.com/latex/templates/xiang-gang-zhong-wen-da-xue-zhong-wen-mo-ban-cuhk-beamer-template/bpgghjpjkqxw) 改编而成.

Beamer presentation style for UESTC

This is an example template for Acadamies of Loudoun lab reports.

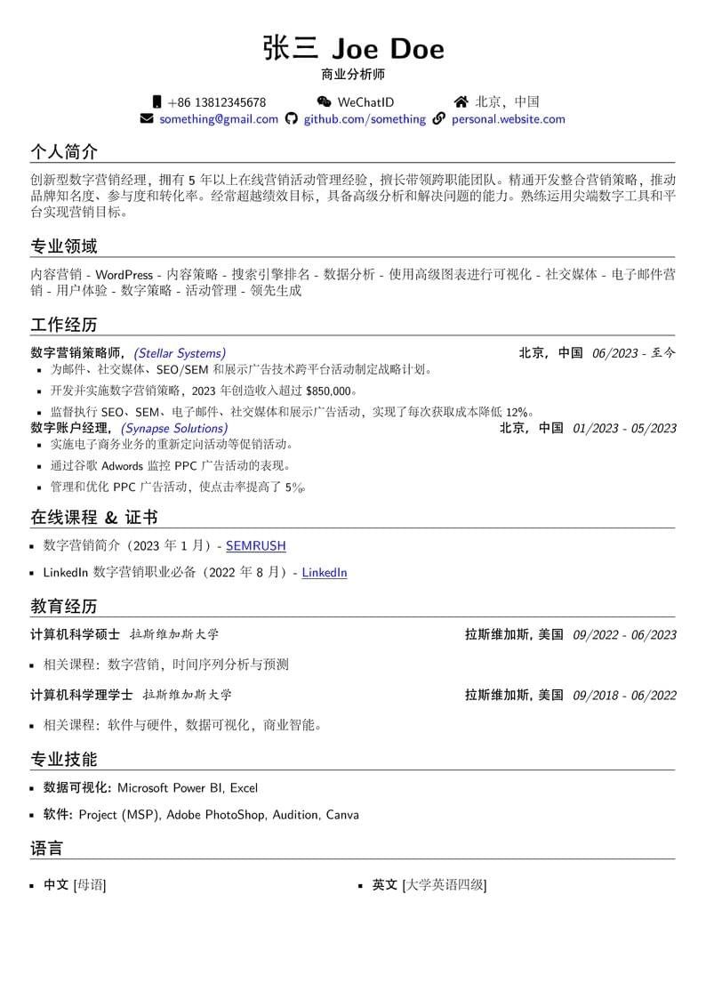
一份中英双语简历样本模板,同时编辑中英文双语信息,一键导出中英文简历。信息密度高,易于浏览和电子扫描。适用于有双语简历需求的社招校招小伙伴。 项目地址:https://github.com/mimicji/Bilingual-Resume-Template/

This latex template is prepared for submiting a manuscript to Istanbul Journal of Mathematics (IJM) of Istanbul University Press. The latex template is set for the referee mode as ready-to-send for article submission. The template is also set in a single column format, which is the most appropriate format for mathematics articles.
\begin
Discover why over 25 million people worldwide trust Overleaf with their work.