
BNUCV
Forfatter:
LeyuDame
Sidst opdateret:
2 år siden
Licens:
Creative Commons CC BY 4.0
Resumé:
BNU中文LaTeX简历模板

\begin
Discover why over 20 million people worldwide trust Overleaf with their work.

\begin
Discover why over 20 million people worldwide trust Overleaf with their work.
%%%% 原模板参考了https://www.wondercv.com/的模板
\documentclass[11pt]{article}
% disable indent globally
\setlength{\parindent}{0pt}
% some general improvements, defines the XeTeX logo
\usepackage{xltxtra}
\usepackage{bookmark}
% use hyperlink for email and url
\usepackage{hyperref}
\hypersetup{hidelinks}
\usepackage{url}
\urlstyle{tt}
\usepackage{multicol}
\usepackage{xcolor}
%%%% 统一一种颜色,偏蓝色,用于section下划线和fontawesome
\definecolor{CVBlue}{RGB}{45, 77, 152} % 从校徽上取的师大蓝
%%另一种师大蓝{RGB}{0,77,255}
%%% \widthof[]{} 用于特殊对齐是用到
\usepackage{calc}
%%%% 利用tikz来定位照片和学校Logo
\usepackage{graphicx}
\usepackage{tikz}
\usetikzlibrary{calc}
% loading fonts
\usepackage{fontspec}
\usepackage{xeCJK}
\CJKsetecglue{} %% 取消中文与数字之间间隙
%%%%% 字体需要自己下载安装,注意版权问题,这两种字体应该比较好看,英文Helvetica,中文方正兰亭黑,也是有多种版本,自己试试哪些好看。参考了https://www.wondercv.com/的模板
%%%%% windows系统好像需要先安装字体,之后下面语句就够了
%Main document font
%\setmainfont[
%  BoldFont = HelveticaNeueLTPro-Md.otf ,
%]{HelveticaNeueLTPro-Roman.otf}
%
%\setCJKmainfont[
%BoldFont=Pro_GB18030 DemiBold.otf,
%]{Pro_GB18030.otf}
%%%%% 字体需要自己下载安装,注意版权问题
%%%%% linux系统只需要字体路径就行了,如下
% % Main document font
\setmainfont[
Path = Font/,
  Extension = .otf ,
  BoldFont = HelveticaNeueLTPro-Md.otf ,
]{HelveticaNeueLTPro-Roman.otf}
\setCJKmainfont[
Path = Font/,
  Extension = .otf ,
BoldFont=ProGB18030 DemiBold.otf,
]{ProGB18030.otf}
%%%%% 定义更漂亮的“C++”,参考https://tex.stackexchange.com/questions/4302/prettiest-way-to-typeset-c-cplusplus 
%%%%% 貌似跟具体字体大小有关,需要调下参数,我测试感觉下面的比较好看
\usepackage{relsize}
\usepackage{xspace}
\protected\def\Cpp{{C\nolinebreak[4]\hspace{-.05em}\raisebox{.28ex}{\relsize{-1}++}}\xspace} 
% use fontawesome
\usepackage{fontawesome}
%\newfontfamily{\FA}{[FontAwesome.otf]}
\usepackage[
	a4paper,
	left=1.2cm,
	right=1.2cm,
	top=1.5cm,
	bottom=1cm,
	nohead
]{geometry}
\renewcommand{\baselinestretch}{1.2} %定义行间距1.2
\usepackage{titlesec}
\usepackage{enumitem}
\setlist{noitemsep} % removes spacing from items but leaves space around the whole list
%\setlist{nosep} % removes all vertical spacing within and around the list
\setlist[itemize]{topsep=0.25em, leftmargin=*}
\setlist[enumerate]{topsep=0.25em, leftmargin=*}
\titleformat{\section}         % Customise the \section command 
  {\large\bfseries\raggedright} % Make the \section headers large (\Large),
                               % small capitals (\scshape) and left aligned (\raggedright)
  {}{0em}                      % Can be used to give a prefix to all sections, like 'Section ...'
  {}                           % Can be used to insert code before the heading
  [{\color{CVBlue}\titlerule}]                 % Inserts a horizontal line after the heading
\titlespacing*{\section}{0cm}{*1.6}{*1.2}
\usepackage{siunitx}
\usepackage{amssymb}
%\xeCJKsetup{CJKspace=true}
%\xeCJKDeclareCharClass{CJK}{`0 -> `9}    % 设置 0-9 以 CJK 字体输出
%\normalspacedchars{0,1,2,3,4,5,6,7,8,9} % 0-9 的字符类被还原
\begin{document}
\pagenumbering{gobble} % suppress displaying page number
%%%% 利用tikz来定位照片,部分招聘单位可能需要“以貌取人”
\begin{tikzpicture}[remember picture, overlay]
	\node[anchor = north east] at ($(current page.north east)+(-1cm,-1.2cm)$) {\includegraphics[height=2.8cm]{img/avatar.jpg}};
\end{tikzpicture}%
%%%% 利用tikz来定位学校Logo,这里只在第一页显示,如果需要每页都有,可以考虑在页眉、页脚或者background中加入,不过简历也就一两页,无所谓了
\begin{tikzpicture}[remember picture, overlay]
	\node[anchor = north west] at ($(current page.north west)+(0.2cm,-0.2cm)$) {\includegraphics[height=1.5cm]{img/bnu.pdf}};
\end{tikzpicture}%
%%%% 利用tikz来定位页脚栏,电子版简历使用,黑白纸质打印效果可能并不好。这里只在第一页显示,如果需要每页都有,页脚或者background中加入。
\begin{tikzpicture}[remember picture, overlay] 
    \node[anchor = south,fill=CVBlue,draw=none,minimum width=\paperwidth,minimum height=1.5em,align=center,font=\footnotesize,text=white] at ($(current page.south)$) 
    {\faGithubAlt \ \href{https://github.com/leyudame}{https://github.com/leyudame}\qquad
        \faRssSquare \ \href{https://leyudame.github.io}{https://leyudame.github.io} };
\end{tikzpicture}
%tikzpicture环境很敏感,注释周围的空格、空行都会引起水平距离或垂直距离的变化,
%
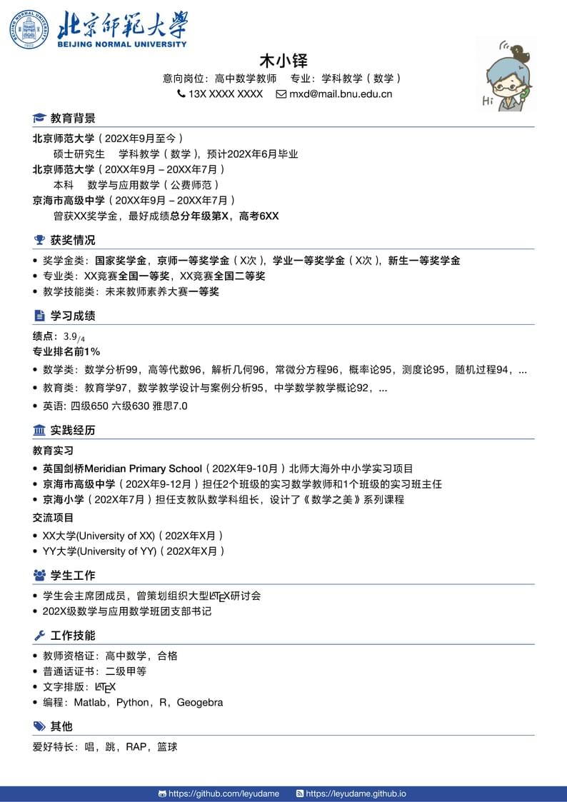
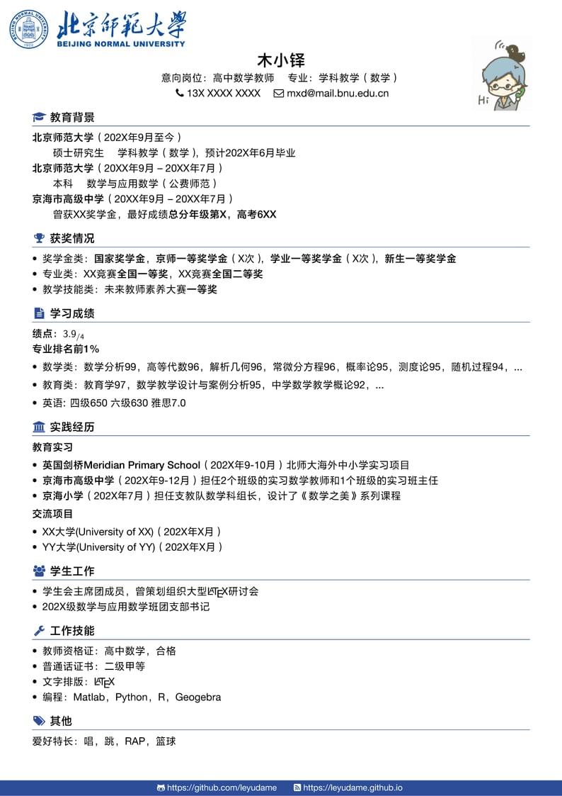
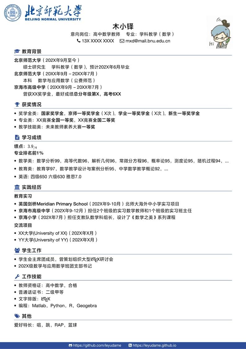
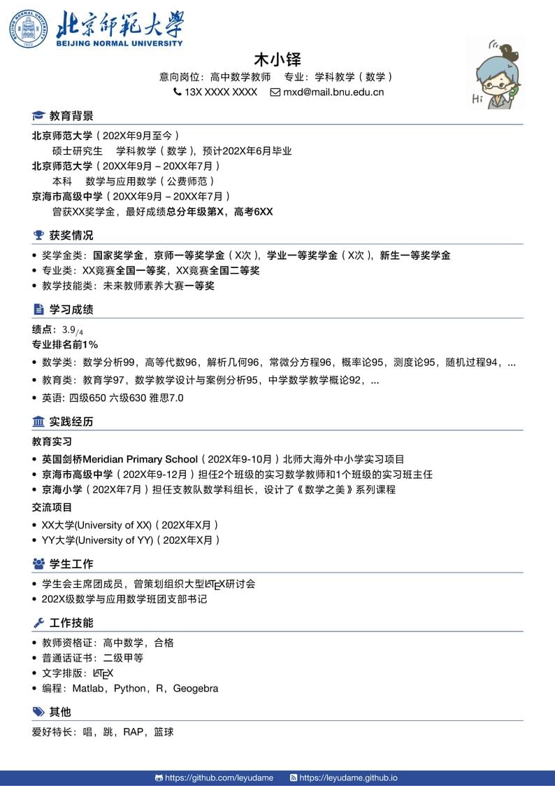
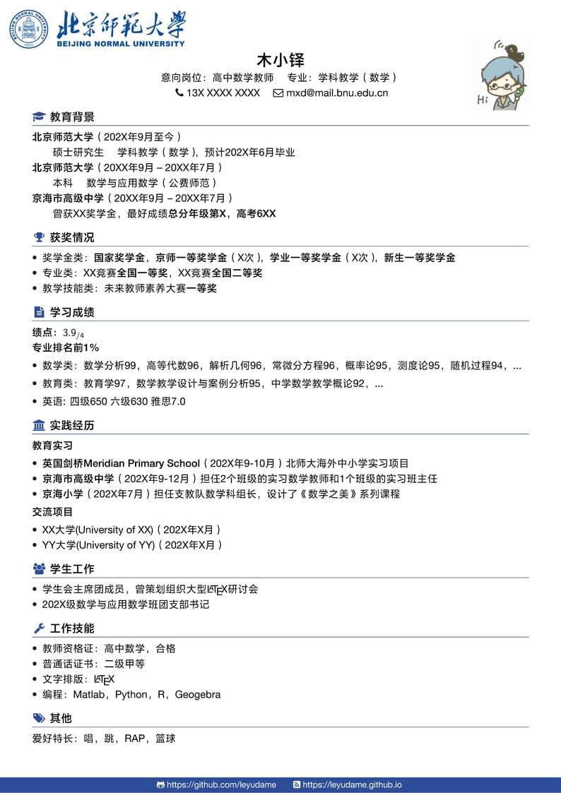
\centerline{\LARGE\bfseries{木小铎}}
%\centerline{\normalsize{专业:数学与应用数学(公费师范)}}
%\centerline{\normalsize{专业:汉语言文学(公费师范)}}
\centerline{\normalsize{意向岗位:高中数学教师 \quad 专业:学科教学(数学)}}
\centerline{\normalsize{
		\faPhone \ 13X XXXX XXXX \quad
		\faEnvelopeO \ \href{mailto:mxd@mail.bnu.edu.cn}{mxd@mail.bnu.edu.cn}}}
%%最好用你的edu邮箱
%\centerline{\normalsize{ 
%  \faExternalLink \ \href{https://leyudame.github.io}{https://leyudame.github.io} \quad
%  \faGithubAlt \ \href{https://github.com/leyudame}{https://github.com/leyudame}
%  }}
%  \vspace{1.5ex}
\section{\makebox[\widthof{\faGraduationCap}][c]{\color{CVBlue}\faGraduationCap}\  教育背景}
\textbf{北京师范大学}(202X年9月至今)
\qquad 硕士研究生 \quad 学科教学(数学),预计202X年6月毕业
\textbf{北京师范大学}(20XX年9月 -- 20XX年7月)
\qquad 本科 \quad 数学与应用数学(公费师范)
\textbf{京海市高级中学}(20XX年9月 -- 20XX年7月) %\hfill 2017年9月 -- 2020年6月
\qquad 曾获XX奖学金,最好成绩\textbf{总分年级第X,高考6XX}
\section{\makebox[\widthof{\faGraduationCap}][c]{\color{CVBlue}\faTrophy}\ 获奖情况}
\begin{itemize}
	\item 奖学金类:\textbf{国家奖学金},\textbf{京师一等奖学金}(X次),\textbf{学业一等奖学金}(X次),\textbf{新生一等奖学金}
	\item 专业类:XX竞赛\textbf{全国一等奖},XX竞赛\textbf{全国二等奖}
	\item 教学技能类: 未来教师素养大赛\textbf{一等奖}
\end{itemize}
\section{\makebox[\widthof{\faGraduationCap}][c]{\color{CVBlue}\faFileText}\ 学习成绩}
\textbf{绩点:$\mathsf{3.9_{/4}}$} \
\textbf{专业排名前1\%}
\begin{itemize}[parsep=0.5ex]
	\item 数学类:数学分析99,高等代数96,解析几何96,常微分方程96,概率论95,测度论95,随机过程94,...
	\item 教育类:教育学97,数学教学设计与案例分析95,中学数学教学概论92,...
	\item 英语: 四级650 六级630 雅思7.0
\end{itemize}
\section{\makebox[\widthof{\faGraduationCap}][c]{\color{CVBlue}\faUniversity}\ 实践经历}
\textbf{教育实习}
\begin{itemize}
	\item \textbf{英国剑桥Meridian Primary School}(202X年9-10月)北师大海外中小学实习项目
	\item \textbf{京海市高级中学}(202X年9-12月)担任2个班级的实习数学教师和1个班级的实习班主任
	\item \textbf{京海小学}(202X年7月)担任支教队数学科组长,设计了《数学之美》系列课程
\end{itemize}
\textbf{交流项目}
\begin{itemize}
	\item XX大学(University of XX)(202X年X月)
	\item YY大学(University of YY)(202X年X月)
\end{itemize}
%
%% increase linespacing [parsep=0.5ex]
%\begin{itemize}[parsep=0.5ex]
%  \item 编程语言: C == Python > \Cpp > Java
%  \item 平台: Linux
%  \item 开发: 英语六级,博士期间阅读了大量专业英文文献、开源项目英文文档等。
%\end{itemize}
%
\section{\makebox[\widthof{\faGraduationCap}][c]{\color{CVBlue}\faUsers}\ 学生工作}
\begin{itemize}
	\item 学生会主席团成员,曾策划组织大型\LaTeX{}研讨会
	\item 202X级数学与应用数学班团支部书记
\end{itemize}
\section{\makebox[\widthof{\faGraduationCap}][c]{\color{CVBlue}\faWrench}\ 工作技能}
\begin{itemize}
	\item 教师资格证:高中数学,合格
	\item 普通话证书:二级甲等
	\item 文字排版:\LaTeX{}
	\item 编程:Matlab,Python,R,Geogebra
\end{itemize}
\section{\makebox[\widthof{\faGraduationCap}][c]{\color{CVBlue}\faTags}\ 其他}
% increase linespacing [parsep=0.5ex]
爱好特长:唱,跳,RAP,篮球
%%%% 如果多页简历,可以手动在适当位置插入 \newpage 或者 \clearpage 开始新一页
\end{document}