overleaf skabelonsgalleriLaTeX templates and examples — Recent
Opdag LaTeX skabeloner og eksempler til at hjælpe med alt fra at skrive en artikel til at bruge en specifik LaTeX pakke.

PhD thesis template as per instructions from https://www.snuchennai.edu.in/wp-content/uploads/2024/01/Regulations_PhD.pdf.

Template para elaboração do Relatório de Estágio Curricular Supervisionado do curso de Engenharia Elétrica do Instituto Federal de Pernambuco Campus Pesqueira. Versão 2.3 - 02/06/2025

Template para elaboração dos Relatórios de Práticas do Instituto Federal de Pernambuco Campus Pesqueira. Versão 2.3 - 02/06/2025

Unofficial report template for Universidad de Zaragoza, it can be used for thesis/projects or reports * PRENSAS UNIZAR margins option added

template for RECOMB, RECOMB-Seq, and RECOMB-Arch papers.

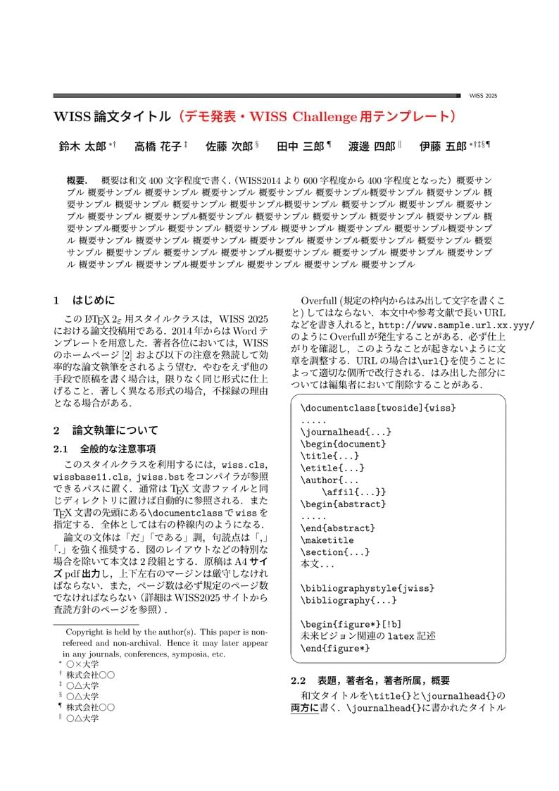
WISS2025のデモ発表・WISS Challenge用のテンプレートです。 This project is a template for demonstration and WISS Challenge papers at WISS2025. The official conference website for this year is currently under construction.

WISS2025の国際学会招待発表用のテンプレートです。 This project is a template for an invited presentation at an international conference at WISS2025. The official conference website for this year is currently under construction.

WISS2025の登壇発表用のテンプレートです。 This Project is template for oral presentations at WISS2025. The official conference website for this year is currently under construction.

for jSEDI submission, a community-driven, Diamond Open Access journal publishing peer-reviewed research deep Earth And planets
\begin
Discover why over 20 million people worldwide trust Overleaf with their work.